Membuat Speaker Polarity Tester (Check Phase)

Speaker polarity tester atau di indonesia biasa disebut Check Phase adalah sebuah alat yang berfungsi untuk menguji polaritas atau phase sebuah speaker ketika proses instalasi sound system atau biasa disebut Check Sound.
Tujuannya untuk memastikan setiap speaker memiliki polaritas atau fasa (phase) yang benar agar hasil audio nantinya tidak caccat.

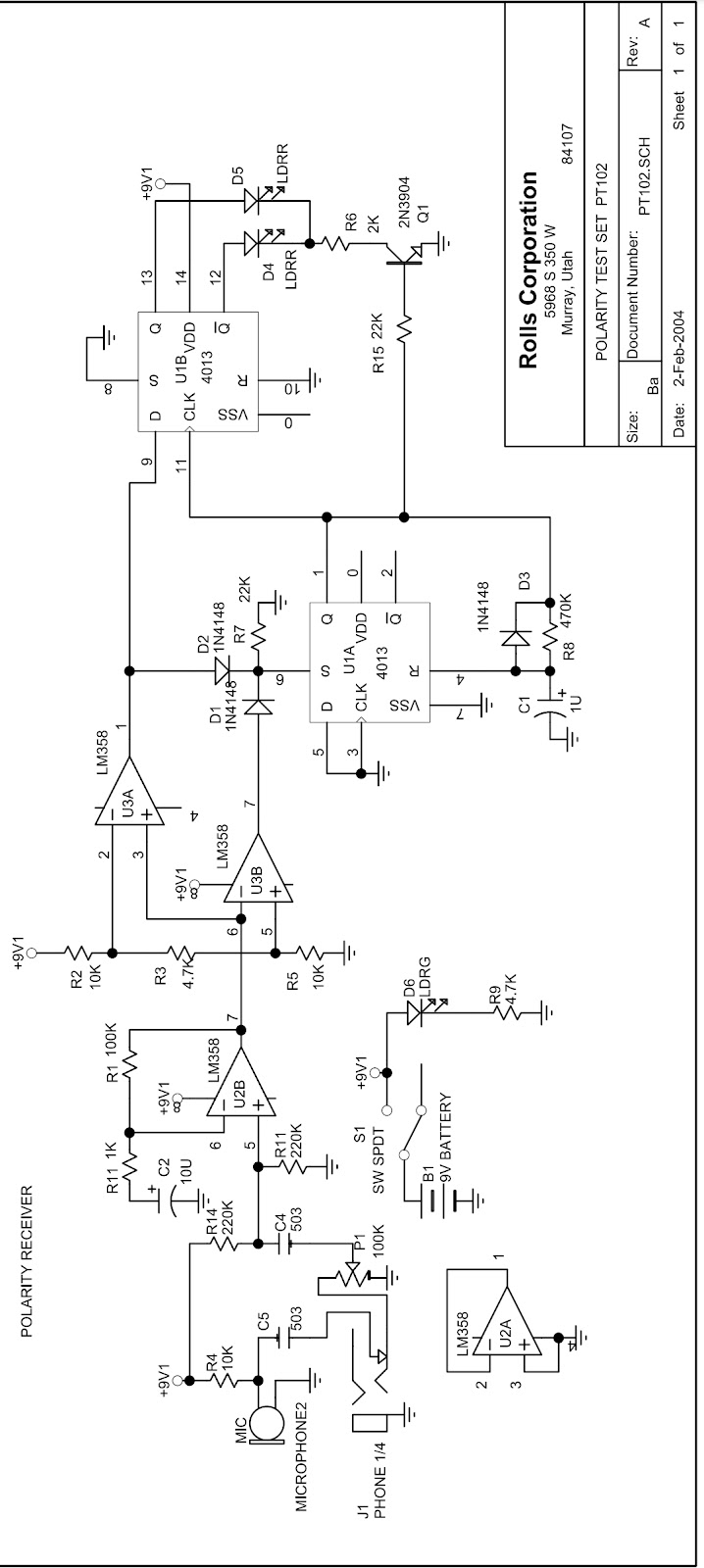
Pada percobaan awal saya merakit alat ini mengikuti skema dari Rolls, hanya saja untuk bagian pre-amp receiver saya tidak menggunakan LM358, tapi saya menggunakan JRC4559 dan 4558. Bukan karena sengaja tapi karena saya tidak memiliki ic LM358 dan toko yang ada dikota saya juga tak satupun yang menyediakan.
Untuk skemanya sebagai berikut:


Untuk rangkaian transmitter saya tidak mengalami masalah dan bekerja dengan baik, bahkan sangat baik. Namun utuk rangkaian receiver saya punya bayak masalah, seperi mic yang tidak peka, ic 4013 yang lambat merespon sehingga suara detak speaker tak terbaca, Led yang redup, dan lainnya.
Dibawah ini adalah rangkaian yang saya buat dengan menggunakan PCB matrix.

Cukup menguras waktu dan tenaga namun hasilnya mengecewakan, entah rangkainku yang salah atau komponen yang harus benar-benar sesuai skema, yang jelas saya gagal dalam membuat rangkain receiver.

Pantang menyerah, saya terus membaca banyak artikel tentang speaker polarity tester, akhirnya fokus saya tertuju pada sebuah artikel yang membahasnya cukup ditel, dan dari sinilah saya mendapat jawaban kenapa proyek yang saya buat gagal.
Pada artikel tersebut dijelaskan bahwa skema yang menggunakan ic CD4013 memang agak problematik karena lambat dalam memproses input dari pre-amp. Untuk mengatasi itu akhirnya dipilihlah ic CD4093, karena perbedaan seri IC maka skema juga berubah menjadi seperti gambar dibawah ini:
Terlihat jauh lebih simple namun setelah saya coba pada breadboard, rangkaian ini benar-benar bekerja dengan baik.
Inilah rangkaian yang saya buat:
Terlihat berantakan tapi ini hanya untuk uji skema sebelum dibuatkan PCB. Untuk pre-amp saya tetap memakai JRC4558 dan rangkaian bisa bekerja dengan baik.

Sampai pada titik ini saya memutuskan untuk tetap menggunakan skema dari Rolls PT102 untuk bagian transmitternya, sedangkan untuk receiver saya mengunakan skema kedua (CD4093) karena sudah teruji dan lebih ringkas, komponenen yang dibutuhkan juga lebih sedikit dan tentu lebih hemat.

Untuk video pengujian pada breadboard bisa dilihat disini: https://youtube.com/shorts/2PiccwnN8h8?si=cFygjVk2tH2fgBvG

Referensi: 

Posting Komentar

0 Komentar